ActiveLib
Loading...
Searching...
No Matches
Public Types | Public Member Functions | Protected Member Functions | List of all members
active::file::IOBase Class Reference
Inheritance diagram for active::file::IOBase:
Inheritance graph
[legend]

Public Types

using flag_type = std::ios_base::iostate
 The state flag representation type.
 

Public Member Functions

 IOBase () noexcept
 
 IOBase (const IOBase &source) noexcept
 
virtual ~IOBase () noexcept=default
 
bool operator! () const noexcept
 
 operator void * () const noexcept
 
virtual bool good () const noexcept
 
virtual bool eof () const noexcept
 
virtual bool fail () const noexcept
 
virtual bool bad () const noexcept
 
virtual flag_type state () const noexcept
 
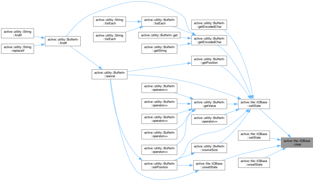
virtual void clear (flag_type f=std::ios_base::goodbit)
 
virtual void setState (flag_type f)
 
virtual void unsetState (flag_type f)
 

Protected Member Functions

void setCompleteState (flag_type state)
 
void clear (flag_type f=std::ios_base::goodbit) const
 
void setState (flag_type f) const
 
virtual void unsetState (flag_type f) const
 

Constructor & Destructor Documentation

◆ IOBase() [1/2]

active::file::IOBase::IOBase ( )
inlinenoexcept

Constructor

◆ IOBase() [2/2]

active::file::IOBase::IOBase ( const IOBase & source)
inlinenoexcept

Copy constructor

Parameters
sourceThe object to copy

◆ ~IOBase()

virtual active::file::IOBase::~IOBase ( )
virtualdefaultnoexcept

Destructor

Member Function Documentation

◆ bad()

virtual bool active::file::IOBase::bad ( ) const
inlinevirtualnoexcept

Determine if the stream is bad

Returns
True if the stream is bad

Reimplemented in active::file::File.

◆ clear() [1/2]

virtual void active::file::IOBase::clear ( flag_type f = std::ios_base::goodbit)
inlinevirtual

Set the stream state flags

Parameters
fThe stream state flags

Reimplemented in active::file::File.

Here is the caller graph for this function:

◆ clear() [2/2]

void active::file::IOBase::clear ( flag_type f = std::ios_base::goodbit) const
inlineprotected

Set the stream state flags

Parameters
fThe stream state flags

◆ eof()

virtual bool active::file::IOBase::eof ( ) const
inlinevirtualnoexcept

Determine if end of input has been seen

Returns
True if end of input has been seen

Reimplemented in active::file::File.

Here is the caller graph for this function:

◆ fail()

virtual bool active::file::IOBase::fail ( ) const
inlinevirtualnoexcept

Determine if the next operation will fail

Returns
True if the next operation will fail

Reimplemented in active::file::File.

Here is the caller graph for this function:

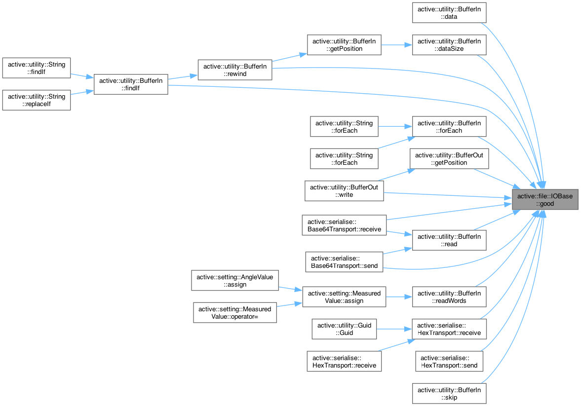
◆ good()

virtual bool active::file::IOBase::good ( ) const
inlinevirtualnoexcept

Determine if the last operation was successful, i.e. eof, fail and bad bits are all 0)

Returns
True if the last operation was successful

Reimplemented in active::file::File.

Here is the caller graph for this function:

◆ operator void *()

active::file::IOBase::operator void * ( ) const
inlinenoexcept

Determine if the next operation will succeed

Returns
Non-zero if the next operation will succeed
Here is the call graph for this function:

◆ operator!()

bool active::file::IOBase::operator! ( ) const
inlinenoexcept

Logical not operator

Returns
True if an error has occured
Here is the call graph for this function:

◆ setCompleteState()

void active::file::IOBase::setCompleteState ( flag_type state)
inlineprotected

Modify the stream state flags

Parameters
stateThe flag to modify
Here is the call graph for this function:

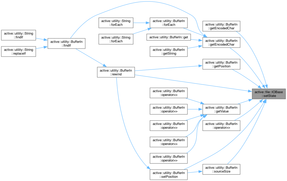
◆ setState() [1/2]

virtual void active::file::IOBase::setState ( flag_type f)
inlinevirtual

Set stream state flags

Parameters
fThe flag to modify

Reimplemented in active::file::File.

Here is the call graph for this function:
Here is the caller graph for this function:

◆ setState() [2/2]

void active::file::IOBase::setState ( flag_type f) const
inlineprotected

Modify the stream state flags

Parameters
fThe flag to modify
Here is the call graph for this function:

◆ state()

virtual flag_type active::file::IOBase::state ( ) const
inlinevirtualnoexcept

Get the stream state flags

Returns
The stream state flags
Here is the caller graph for this function:

◆ unsetState() [1/2]

virtual void active::file::IOBase::unsetState ( flag_type f)
inlinevirtual

Unset stream state flags

Parameters
fThe flag to unset (clear)
Here is the call graph for this function:
Here is the caller graph for this function:

◆ unsetState() [2/2]

virtual void active::file::IOBase::unsetState ( flag_type f) const
inlineprotectedvirtual

Unset stream state flags

Parameters
fThe flag to unset (clear)
Here is the call graph for this function:

The documentation for this class was generated from the following file: